要我说,银杏作为一个单种纲,还是太不够看了。如果我说,这个世界上存在一个物种独占一个界,那阁下又当如何应对?
2020 年,在智利的一个潟湖中,研究者发现了一种前所未见的生物,后来被命名为囊掠虫(Tunicaraptor)。它的体长仅有不到五微米,即使是在单细胞生物中也称得上小巧;但是,它却要当一个凶猛的掠食者,而且还是高速追击的那种。它的细胞表面有一层“鞘”(theca),可能是为了避免一个不小心撞死自己;它的细胞前端还演化出了专门的摄食结构,被称为“嘴”(mouth)。为了制服同等体型的猎物,它还演化出了群体狩猎的习性,经常是好几个个体共同咬在同一只猎物上,将其生吞活剥:


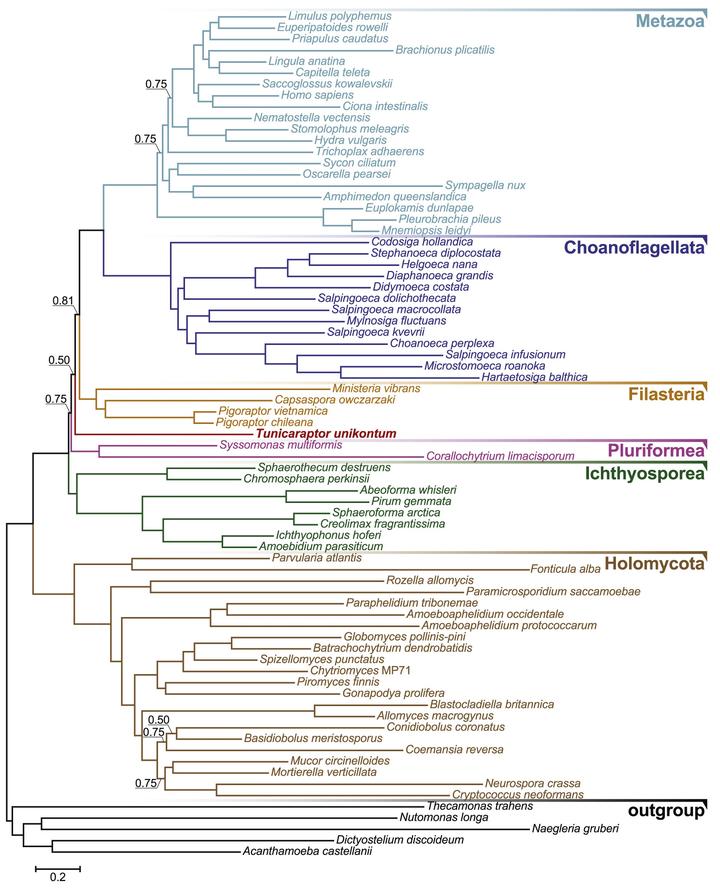
如果你觉得这货长得怎么像个精子,那么恭喜你,你已经初步窥探到了隐藏在其中的奥秘。你之所以会觉得像,是因为囊掠虫只有一根后鞭毛,而这便是后鞭毛生物(Opisthokonta)的最大特征。如果你未曾听说过这个名字,那你只需要知道动物界(Animalia)和真菌界(Fungi)都属于这个类群就行了。显然,囊掠虫的演化位置非同寻常,但即使有了充足的准备,当分析结果出来的那一刻,研究者们还是被震惊到了。
简单来说,所有分子生物学证据都表明,囊掠虫不属于任何已知的后鞭毛生物谱系。它代表了一个极为古老的演化支,在比动物和真菌诞生还要早得多的时候,它就已经与其他所有生物分道扬镳。这样一来,根据支序分类学原则,囊掠虫应该被归类到独属于自己的界中。


截至今日(2025 年 10 月 10 日),囊掠虫仍然只有一个已发现的物种(T. unikontum),这或许才是货真价实的“独苗”。
囊掠虫的发现显然对于我们理解动物的演化是有重要意义的。在此之前,后鞭毛生物中除了真菌和动物这两支外,基本都是一些看上去就没什么出息的家伙。休说像中菌动物(Mesomycetozoa)这样全面转向寄生的类群,即使繁盛如领鞭毛虫(Choanoflagellates),也基本依靠吃细菌为生。这样一来,囊掠虫作为吃其他真核生物的高速掠食者就显得十分独特了。从它身上,我们或许就能一窥当年祖先的形态。

一些补充与对上文内容的注解:
(1)看到有回答说微颚动物门(Micrognathozoa),那就不得不指出,2025 年 2 月,该门的第二个物种(L.desmeti)被描述。所以目前,动物界不存在单种门。
(2)问题中“没有近亲”的表述显然是荒谬的。银杏作为裸子植物,现存与其关系最近的就是另一类裸子植物——苏铁(苏铁纲(Cycadopsida))。
(3)严格来说,囊掠虫只能算是“界级演化支”。顾名思义,这个类群作为一个界还没有被认可的正式名称,但从分支上看,该类群是界级别。事实上,后鞭毛生物中目前仅有真菌界和动物界被正式承认,其他分支严格来说都只能算是界级演化支。
(4)囊掠虫的论文原文:Link(论文中有囊掠虫群体狩猎的视频,感兴趣的建议看看)
(5)有人建议把动物界扩充至整个泛动物,这样一来,囊掠虫就只能算是其中的一个单种门了。当然,我个人不同意这种观点。