当然是很多人口中“独占一个门”的物种——银杏。
没错,这是一个流传甚广的谣言。事实上,在如今的分类系统中,银杏不但不可能成为一个门,反倒很有可能降级成一个目,自此泯然众人。所以,这究竟是为什么呢?

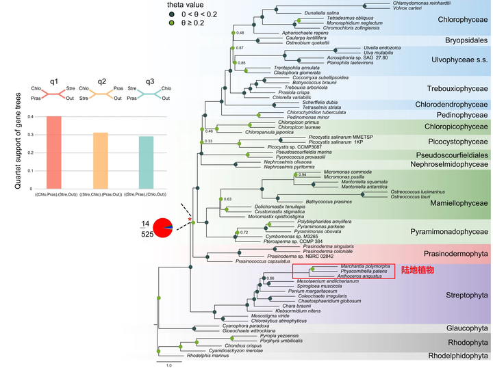
简单来说,就是银杏虽然经常被称为活化石,但相比于其他门级别的支系,它的资历还是太浅了。即使按照最激进的估计,银杏的分化时间也不会超过四亿年;虽然听起来好像是非常古老,但这与分化时间超过十亿年的绿藻门(Chlorophyta)来说不值一提,更不要说分化将近十五亿年的红藻门(Rhodophyta)了。事实上,如果你了解植物的系统发育,就会知道所有我们常见的陆地植物(即有胚植物)合在一起,都不过是演化树上一个不起眼的枝丫而已。


从演化角度来说,这其实很好理解:多细胞的陆地植物显然是由单细胞的祖先演化而来的,那么它自然会被镶嵌在演化树中很深的位置。而银杏,更是这个不起眼的小枝丫中一个更加微不足道的小分支:

所以,虽然相比于历史只能以百万年记的人类来说,银杏确实算得上是地球 Online 的老玩家,但相比于植物界中更多的真·老资历,它还是太嫩了一点。因此,如果我们将银杏独立成门,那么根据分类学原则,这些真·老资历们岂不是也要如此?这样一来,整个植物界的门数将会彻底爆炸——这不仅意味着原本简练的分类系统会变得非常繁杂,更是一种毫无必要的浪费。况且,把这些原本就具有很多共同点的类群硬生生拆分出去,那分类学的意义何在?精神又何在?
因此,如今大多数分类系统都早已抛弃银杏门。顺便说一下,银杏门(Ginkgophyta)这个学名发表至今已经一百多年,虽然我并没有否定老学名的意思,但那些说银杏“即将”被独立为门的人无异于21 世纪加入清军。事实上,我们耳熟能详的被子植物门、裸子植物门等等都已经被认为是非常保守的分类方法了。目前比较流行的观点是将维管植物作为门级演化支,即所谓木贼门(Equisetophyta);上图中采用的链形植物门(Streptophyta)是比较激进的观点。

在大部分系统中,被子植物都被看做是一个普通的纲,即木兰纲(Magnoliopsida);裸子植物的地位还有些争议,但最近,似乎越来越多的学者都倾向于将现生裸子植物也处理成一个纲,即松纲(Pinopsida)。这样一来,银杏将被降级为银杏目(Ginkgoales)。从系统发育树上看,这样处理也确实是合理的。
那么,银杏真的要随着分类学的变动“泯然众人”了吗?当然不会。分类学是人为构建的系统,是人类为了理解自然而创造的一门语言,因此无论如何变动,都不会影响银杏本身的演化历史。无论怎么说,在现生的陆地植物中,银杏确实是个非常特殊的存在。如果明白了这一点,那相信你也会同意银杏的分类学变动,而关于银杏将要独立为门的谣言也就不攻自破了。
至于那些坚持认为银杏必须独立成门的人,我只有这样一句话:

顺便说一句,目前网络上流传的大多数“单种门”事实上已经被降级、合并,或者是发现了第二个物种,而那些真正的单种门却是无人在意。比如,如果采用链型植物门,那么目前植物界中唯一的单种门是皮胆虫门(Picozoa)。不得不说,这货长得实在是出离了人类此前对于植物的想象——单细胞,拥有一长一短两条鞭毛,而且不会光合作用。它拥有独特的运动方式和摄食结构,以至于有假说认为这货可能是吃专门病毒的(虽然现在认为这货吃病毒不太可能):

不过,分子生物学明确表明,皮胆虫是红色植物亚界红色植物亚界(Rhodoplantae)的一员,和我们熟悉的红藻算是近亲(虽然两者已经分家超过十五亿年)。从这样的对比可以看出,银杏虽然很特殊,但和皮胆虫比起来还是差得太远了。
有很多人会将银杏独立为门的这一谣言只想鬼谷关于银杏的视频,但事实上,视频中使用的一直是银杏纲,只是在某一幅图片中用小字标注了在“某些系统”中会使用“银杏门”。

这一表述显然是没有问题的,毕竟过时的系统也是系统。真正的原因还是评论区中,一些砖家带的节奏,比如这个:

以及神秘的贴吧:

虽然图画得确实很好,但我个人还是无法容忍使用“银杏门”这一称谓。不过,鉴于大多数人都是被带偏的,所以这里并没有批判的意思,只是希望谣言可以停止。
回到鬼谷的视频。虽然在科普方面,鬼谷的视频大多都是上乘之作,但视频中确实还是有一些瑕疵(所以记得多关注动态的勘误以及鬼谷的小号)。比如这一段:

我虽然理解这是为了刻画银杏作为孑遗植物的形象,但事实上,能够感染银杏的病原体(而且是专门感染银杏的病原体)依然存在,而且它可是陪了银杏整整一辈子(真是一对苦命鸳鸯)。没错,就是传说中的黑圈团菌(B. paradoxa),属于单种纲黑圈团菌纲(Bartheletiomycetes)。它被认为是担子菌门(Basidiomycota)的活化石,和我们平时所吃的各种蘑菇算是近亲;它的感染会导致银杏的叶片上出现一些黑色的斑点,或许你也曾在不经意间看到过,但不知道它的名字。


总之,关于银杏,大多数网友还是有许多认知偏差,也希望这篇文章能为辟谣出一点力吧。
进一步阅读:
(3)2023 年 Nature 发表的绿色植物系统发育与分子钟
(5)关于黑圈团菌