媒体称每天做三顿饭,肺癌风险高 2.1 倍,真的是这样吗?油烟机怎样用能把风险降到最低?

媒体称每天做三顿饭,肺癌风险高 2.1 倍,真的是这样吗?油烟机怎样用能把风险降到最低?

注册营养师刘又姣,2024全国营养师技能大赛一等奖,2025年湖北省科普大使

如果你去问一个欧美医生:

“什么样的女性最容易得肺癌?”

他很可能会回答:

“吸烟的女性。”

这没错。

美国 20-49 岁女性肺癌患者中,72%有吸烟史。

但问中国胸外科医生,他会给你不同的答案。

他会告诉你:

相当一部分肺癌患者,是从不吸烟的女性。

数据不会说谎。

中国女性的吸烟率只有 2.1%[1]

《中国吸烟危害健康报告 2020》

但女性肺癌患者中,从不吸烟比例却高达86%

这是一个典型的“中国式悖论”:

中国的男性肺癌患者中,82%都吸烟。

但中国女性肺癌患者中,只有5.2%吸烟。

是什么原因,导致95%不吸烟女性罹患肺癌

原因很多。

最值得每一个家庭关注、也最容易被忽视的一个,就是——厨房油烟

“2.1 倍”是真的吗?别被吓到,但别忽视

先说结论:这个数据不是标题党,它确实有权威研究的支持。

早在 2009 年,同济大学肿瘤研究所一项长达 5 年的流行病学调查就发现:

中青年女性长期接触厨房高温油烟,患肺癌的危险性会增加 2-3 倍

但请注意一个关键点:

“做一顿饭”不等于“风险立刻增加 2.1 倍”。

这个数据是说,长期、高频、缺乏防护的暴露

一项 2024 年发表的病例对照研究,给出更精确的描述:

只有成年时期和未成年时期都有厨房油烟暴露的人,肺癌风险才会飙升至3.45 倍。
仅仅是成年时期暴露,风险约为1.97 倍

用更通俗的话说:

每天做三顿饭,连续做几十年,不做任何防护。

这种情况下,风险才真正逼近那个“2.1 倍”。

这和吸烟的逻辑一模一样:

不是抽一根烟就得肺癌。

而是日积月累的“剂量” ,最终压垮了你的肺。

厨房油烟里到底藏着什么“毒”?

目前研究发现,这类女性(东亚、不吸烟)的肺癌类型,以EGFR 突变腺癌为主。

人体共有 23 条染色体,EGFR 基因位于 7 号染色体上。亚洲人、女性、非吸烟者以及腺癌患者中,EGFR 突变率相对较高

而上述突变位点,常常能发现多环芳烃亚硝胺这两种致癌物质的特征。

这两类物质多在煤的燃烧、尾气、油脂食物煎炸 / 熏烤和腌制食物中出现。

很多人觉得油烟只是“呛人”,忍忍就过去了。

你不知道的是,它里面已检测出超 300 种化学成分,好些都是“老牌致癌物”

评论区有知友说:

“为什么只提女性?厨师接触的油烟比家庭做饭多多了!”

这是一个好问题。

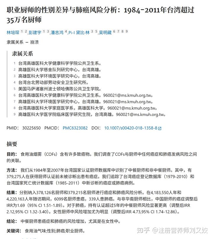
台湾和哈佛联合开展,针对 35 万名厨师的研究结果显示:

中餐厨师患肺癌概率比非中餐厨师高出 1.69 倍

女厨师患肺癌概率,是男厨师的 2 倍(4.73vs2.12)。

这种差异,与女性的内分泌系统(性激素)、免疫系统都有关。

继续说厨房油烟里的致癌物。主要有以下几种:

1. 苯并芘(多环芳烃的代表)

国际癌症研究机构认定的1 类致癌物(明确对人类致癌)。

当油温超过 200℃时,生成量会急剧增加。

你闻到的“糊味”“焦味”里,往往就有它。

2. 甲醛、丙烯醛

甲醛是1 类致癌物,丙烯醛是2A 类可能致癌物

它们不仅致癌,还会强烈刺激你的眼睛和呼吸道,让你做饭时不停咳嗽、流眼泪。

3. PM2.5 细颗粒物

通风不良的厨房里,高温油炸时 PM2.5 浓度可以飙升至800 微克 / 立方米。

是国家标准限值的15 倍以上

微小的颗粒可以钻进肺泡,甚至进入血液循环。

4. 燃气燃烧产生的二氧化氮(NO₂)和苯

这一点很多人完全没想到。

你以为只有油烟有害?

不,燃气灶本身就在“放毒”

斯坦福大学的一项研究发现,燃气灶开启后,室内二氧化氮浓度会急剧上升。

哪怕只是烧一壶水,有害气体依然在释放。

更可怕的是,关火后 2-3 小时,卧室里 NO₂浓度仍然降不到安全值以下

还有研究指出,燃气灶和烤箱苯排放量为每分钟 2.8-6.5 微克,比其他电热设备高10-25 倍

苯,同样是1 类致癌物。

长期接触会增加白血病和淋巴瘤的风险。

燃气不好,传统的燃料就安全了吗?

国内很多地区,还在用木材和煤块做饭取暖。

一项在云南宣威进行的调研表明:

使用烟煤的女性,终生肺癌风险要比使用无烟煤的女性高 99 倍

所以你看,厨房里的“烟火气”,其实是多种有害物质的“混合炸弹”

油烟机到底有没有用?怎么用才最有效?

很多人说:“我家装了油烟机,没事了吧?”

有用,但前提是——你得会用

斯坦福那项研究测试了外排式油烟机。

这个范围很大,说明用得好和用得不好,效果天差地别

结果显示它能将厨房 NO₂浓度降低10%-70%

1. 门窗开法:不是全开,也不是全关

很多人做饭时把窗户大开,觉得通风好,

其实不对。

门窗全部大开,空气强对流,会把油烟吹散。

超出油烟机吸入范围,反而降低吸烟效率。

如果全部紧闭,厨房会变成负压区,油烟机吸力减弱,噪音变大。

正确做法是:把厨房门关上,窗户留 10 厘米缝。

既能保证新鲜空气补充进来,又不影响吸力。

2. 时间点:早开晚关

开火前 3-5 分钟,就把油烟机打开。

燃气灶一点火,废气就已经开始产生了。

不要等看到油烟了才开,那已经吸进去不少了。

炒完菜后,继续让油烟机运行至少 5-10 分钟。

因为厨房里还飘着大量 PM2.5 和有害气体。

有研究指出,仅仅做到“早开晚关”这一项,就能将相关的患癌风险降低 51%

别说中国了。美国的抽油烟机使用率都并不高

3. 定期清洗:别只看外表

很多人只擦油烟机外壳,觉得外面干净就行了。

真正影响排烟效果的,是风扇、涡轮和油盒

油垢堆积多了,排烟效率直线下降。

高温下,油垢本身也会挥发产生有害物质。

建议:油网每月清洗一次,整机深度清洁每年一次,油盒一个月倒一次。

4. 蒸煮炖也要开油烟机

觉得蒸馒头、煮汤没有油烟,就不用开了?

错!

只要燃气燃烧,就会产生二氧化氮和一氧化碳

烧水时,废气一样会被人体吸进去。

哪怕只是煮个面条,也请把油烟机打开。

除了油烟机,还有这 5 招能保命

油烟机是最后一道防线。

更聪明的做法,是在源头就把风险降下来。

1. 改变烹饪方式

少做煎炸爆炒,多尝试蒸、煮、炖、凉拌

有一个“烹饪指数”可以参考:

每周煎、炸、炒的次数 × 年限,乘积≥110(比如每周 6 次爆炒,持续 20 年,就是 120)。

那就属于肺癌高风险人群。

建议每年做一次低剂量胸部 CT

2. 控制油温

别等油冒烟了再下菜。

食用油达到烟点后,才会大量冒烟。

这时,有害物质已经开始大量产生了。

你可以用油温计,或者把一根木筷子伸进油里。

当筷子周围出现小气泡时(约 160-180℃),就可以下菜了。

3. 选对油

高温烹饪时选择烟点高的油,比如精炼花生油、葵花籽油、茶籽油

食用油烟点的高低跟油脂的加工工艺息息相关。

“精炼”过的植物油,烟点更高。

因为油脂精炼,可去除杂质,大大提高烟点。

比如大豆和花生油,烟点在 160°C 左右,精炼之后能达到 230°C 以上。

有“初榨”“特级初榨”“冷榨”字样的,适合凉拌菜。

为什么肯德基用棕榈油油炸,因为烟点高

千万不要反复使用炸过的油,致癌物含量翻倍。

4. 戴口罩(重油烟时)

偶尔做油炸、爆炒的时候,可以戴上防油性颗粒物的口罩(KP 系列)

根据 GB 2626-2019《呼吸防护 自吸过滤式防颗粒物呼吸器》中的分类,要达到防油烟目的,应选择可以防油性颗粒的 KP 类口罩

普通 N95 口罩只能过滤非油性颗粒,对厨房油烟效果有限。

虽然戴着做饭不太舒服,但关键时刻。

它确实是“最后的保险”。


厨房烟火气是家的味道,这没错。

真正的爱,不是让那个天天为你做饭的人。

默默承受,看不见的健康代价。