东死鼠,西死鼠,人见死鼠如见虎。鼠死不几日,人死如圻堵——《鼠死行》

能有这个提问,说明题主作为现代人被保护太好了,“忘记”了鼠患的恐怖。
鼠患的黑色恐怖,贯穿了整个人类历史:

其中最为著名的是三次大流行,每一次大流行都持续上 100 年以上。
第一次鼠疫大流行(First Plague Pandemic),以 541 年查士丁尼大瘟疫作为开端,直至 750 年或 767 年才结束,断断续续发生了 15~18 波主要疫情。
公元 395 年,古罗马帝国分裂成了西罗马帝国(395 年~476 年),以及东罗马的拜占庭帝国(395 年公元 1453 年)。

公元 541~542 年,东部拜占庭帝国的皇帝查士丁尼,意图再次统一罗马,恢复昔日辉煌。
但当他即将成功的时候,鼠疫大爆发,并波及到了帝国中心君士坦丁堡。
但如同相似的历史剧情,帝国官员瞒报了疫情,并最终导致君士坦丁堡死亡率 40%的人口,查士丁尼梦碎。

然而这还仅仅是这场疫情的开始。
鼠疫流行了半个世纪,并在接下来的 200 年的时间内,反复的爆发,并最终累计造成近 1 亿人死亡。每天死亡最高峰达到数万人。而公元 10 世纪左右,世界总人口也才 4 亿人。
- 查士丁尼大瘟疫杀死 1500 万 -1 亿人人类(约占 25%-60%欧洲人口)。

后来的研究表明,这场疫情致病菌为鼠疫杆菌,与后来的黑死病属于相同的疫情。鼠疫死亡率根据类型不同在 30%-100%,哪怕依靠现在的科学治疗,死亡率也有 10%左右。
第二次鼠疫大流行(Second Plague Pandemic),正式赫赫有名的黑死病。
1347 年,鼠疫在西西里群岛卷土从来,至 1353 横扫了亚欧非大陆。
并在随后的 20 年,导致欧洲 2500 万人的直接死亡,占当时欧洲人口的一半。

但也有历史学家发现,黑死病爆发后的 6 年时间,欧洲人口从 8000 万人减少到了 3000 万。

虽然 1353 年之后情况有所好转,但黑死病一直持续到十七八世纪,期间多次爆发。
其中米兰大瘟疫、伦敦大瘟疫最为著名。
300 年的时间里,黑死病夺走了 2 亿人的生命。
甚至到 19 世纪~20 世纪,黑死病还再次波及 32 个国家,夺走了 1300 万人的性命。

- 黑死病导致欧洲 7500 万 -2 亿人死亡,占当时欧洲人口总数的 30%-60%。
第三次鼠疫大流行(Third plague pandemic),始于 1855 年清咸丰年间(云南)。
传播至世界至少 60 多个国家和地区,导致全球 1200 万~1500 万人死亡,直到 20 世纪中叶逐渐结束。
也即,第三次鼠疫大流行,直到新中国成立之后才结束。
其中,中国就先后发生过六次较大的鼠疫疫情,波及 20 多个省(区),造成 100 万人口死亡。其中以东北大鼠疫、山西鼠疫、察北鼠疫最为严重。
全村绝户,重病必死,是当时东北三省鼠疫的惨烈写照。


纵观整个人类疫情史,对于有比较明确致病原的疫情,鼠疫至少占到半数以上,而且常常成为人口折损达到 30%以上的大杀器。
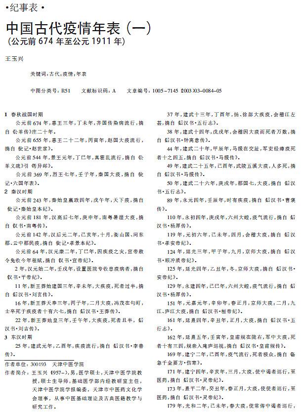
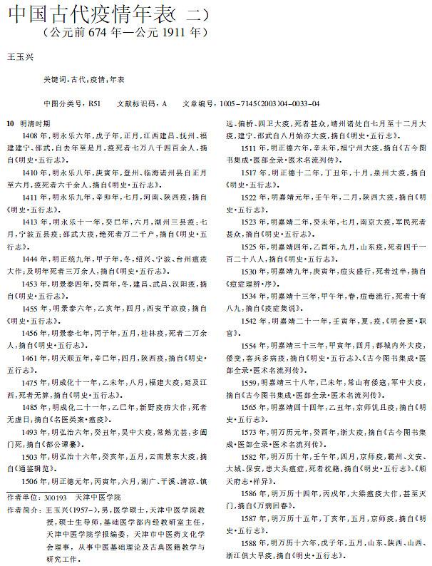
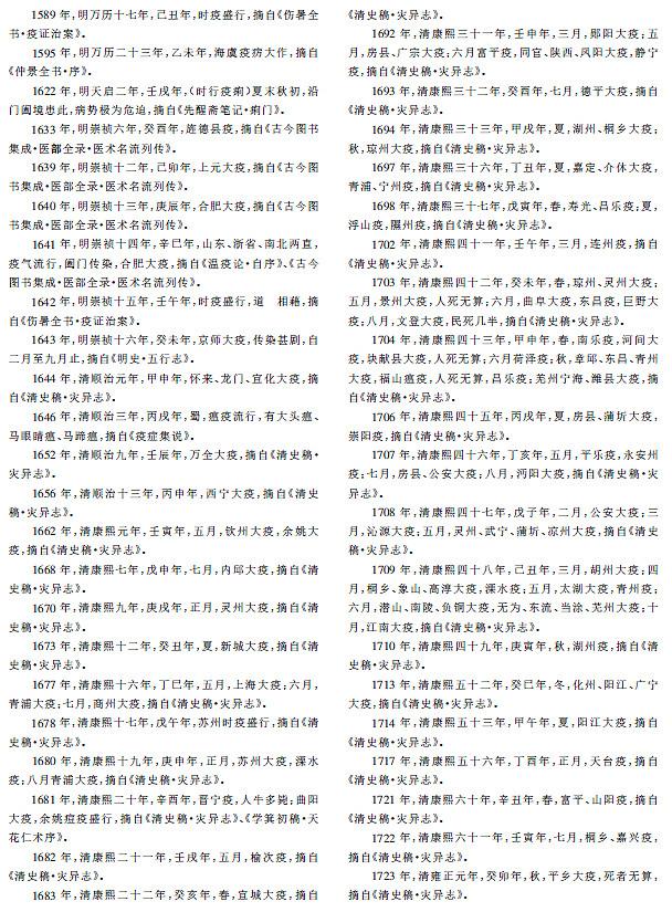
- 回答最后附一个【中国古代疫情年表】,大家可以看一看古代疫情数量之多,发生之频繁。
再想象一下,这些疫情里面,可能半数都是鼠疫。
一个古人一辈子,平均就能看到好几次鼠疫流行,并杀死身边的亲人和朋友。
每次大规模老鼠出现,就是死神降临,他们怎么能不感到恐惧。
除了鼠疫外,鼠患往往和饥荒、干旱同时出现。
地球气候是波动的,对于足够长的时间线来说,平均降雨量比较稳定。但对于比较短的时间线来说,一些年月发生了水患,随后的一些年月就可能发生旱灾。
水旱灾情往往在历史上交替出现。
通常来说,降雨过多是鼠疫蔓延的最大原因之一,而水灾后的旱灾可能成为大爆发的诱因,如果再来几次水旱交替,便可能造成鼠疫连绵不绝的爆发。
这是因为降雨量过多时,食草动物和昆虫数量会激增,以其为食物的老鼠自然会大量繁殖。老鼠大量繁殖之后,自然会入侵人类聚居区。如果此时恰好遇到干旱,老鼠不仅会和人类争抢食物,还会吃掉庄稼苗甚至是草根,造成颗粒无收,促成严重饥荒的发生。
老鼠携带的致病菌多达数十种,鼠疫杆菌为首的致病菌,可通过跳蚤吸血感染人类。
这就是鼠患、瘟疫、水灾、旱灾常常一起发生的原因。
除此之外,农村的老人往往也认为竹子开花是一种不详的征兆。
有“竹子开花,马上搬家”的谚语,这正是和鼠疫爆发有关。
竹子开花是周期性的,而且会一大片一大片的开花,大多数都是开花后死亡。

- 生长周期说认为,竹子开花由竹子内部发育节律所决定。
中国和日本毛竹开花周期为 60 年,箭竹开花周期为 60~66 年,美国白哺鸡竹开花周期约为 43 年,台湾牡竹(开花周期为 47 年、浙江箬竹开花周期为 100 年。
除此少数品种(多年开花),大多数竹子看来有非常同步的生物钟,同一来源的竹子,不管它们在世界哪—个角落,都在同一时期内开花、结实、死亡。
对于拥有大片竹林的地区,大片竹子开花,会结出大量的竹米(如果是梨竹,则是梨竹果)。
竹米:

竹果:

由于农人收集的竹米比例很低,丰富的竹米会成为虫子和老鼠的食物,造成虫子或者老鼠的大量繁殖。
尤其是竹子土生土长的地区,虫子和老鼠的繁殖爆发周期,趋同竹子开花周期。因此对于灾害控制手段薄弱的古代,蝗灾和鼠灾常常和竹子开花的时间同步。
古代发生自然灾害,常常引起人们的逃荒,将会给老人(对于长达 60 年周期的竹子来说,年轻人不可能遇到两次单源的竹子开花)带来深刻的印象。
长达千年的经验积累,自然便传下了竹子开花不详的传闻。
由此可见,鼠患带给古 / 老人的恐怖印记是多么的深刻。
至于兔子,倒也不是兔子不传染流行病。
而是主要传染的是土拉杆菌(Francisellatularensis),被称为兔热病(rabbitfever 或 tularemia)。
相比起鼠疫感染后的恐怖画风,兔热病是这样的:

当然,没有抗生素的年代,兔热病的死亡率还是很高的,但传染性和爆发的恐怖性就比鼠疫弱了很多。
而且兔子也并不是兔热病的唯一传染源,其它主要传染源还有各种啮齿动物、苍蝇、蜱虫等等。甚至猫狗、海豹等其它哺乳动物都可能成为感染源,兔子更像是背锅的。
除此之外,人类与野生兔子相遇的概率也比其它的动物低多了。因此,即便古代发生了兔热病,也很难和兔子联系起来,很有可能会当做是鼠疫之类的相似瘟疫。
还有就是除了澳大利亚,整个欧亚大陆,兔子作为一种中型哺乳动物,是狼狐隼鸮等飞禽走兽,最爱捕食的一种动物(这也是为什么兔子被迫点出了敏捷和速度天赋)。
无论水旱年月,它们的数量都长期受到天敌的制衡(老鼠个体小、生存力更强,常常因为种群爆发,超出天敌制衡)。兔子规模不仅没有和灾害联系起来,也不显著影响人类的生存,自然不会有“兔患”印记。
总之,鼠兔虽然相似,但差之毫厘,谬以千里。
- PS:人、兔、鼠,同属于灵长总目。
附:








