如果陆生动物全部灭绝,当然一切皆有可能!
看鸟类如何创造鸟龙王朝。

类恐龙上肢几乎必然出现,类哺乳动物上肢出现的概率较低。
但一经出现,蹄化、鳍化、兽化的可能性便会大大增加。
要推理出鸟类翅膀的「反演」,我们需要先整体了解指骨的演化过程。
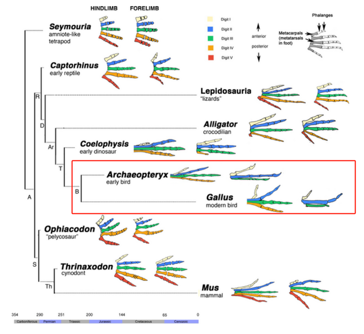
过去 4 亿年,脊椎动物指骨的演化,整体上倾向于由多到少的变化过程[1][2]。

棘螈足足有着 8 跟指 / 趾骨,不过以中间六根为主。鱼石螈则丢失了一根,为 7 跟指 / 趾骨。
到图拉螈时,则已经只剩下 6 根指 / 趾骨。
时间到了 3.48 亿年前,出现了一种代表生物——彼得普斯螈(Pederpes)[3]。

后趾 5 跟,前趾 6 跟,被认为是功能上的五趾动物。
早期四足动物的五指型可能并不是单起源,而是多起源的。

现今的所有四足动物,都是由其中一支五指型发展而来的。
- 关于手指演化的具体细节,可以看我这篇回答:
整个陆生脊椎动物能开枝散叶,适应各种各样的生态位,这祖传的五指 / 趾功不可没。
祖传五指兼容性非常高,既有一定的支撑能力,也有一定的灵活性,还具有游弋和扑腾能力。
不再依赖抓握,体重增大,那么就丢失或强化指骨来增加支撑性,于是演化出偶蹄目和奇蹄目。

重返海洋,连支撑体重都不需要了,而是强化游泳能力,那就增大骨骼分布面积,这就是鳍龙超目、鱼龙超目,以及鲸下目[4]。

主龙这一支,大多数强化了尾巴和下肢,解放了前肢。
解放前肢的这一类,具有三个演化方向。
一个是前趾越来越退化,以单指临河爪龙为代表[5]。

另一个是强化了前肢的杀伤力,发展成了锋利的“刀”,以镰刀龙为代表[6]。


还有一支,就是适应飞翔,羽翼化为鸟类。

虽然在适应飞翔的过程中,一些鸟类的指骨演化成了极简模式,但终究还是三根。
这是羊膜动物趾(左)/ 指(右)骨的演化树:

鸟类属于兽脚亚目,这一支恐龙大约 2.3 亿年前就已经出现[7],而且很快发生了前肢的特化。

大多数三根手指发挥主要功能,有的其它两根手指弱化(板龙),有的退化只剩下一根(腔骨龙),甚至完全消失。
指骨的发育由 Hox 基因家族所控制[8],Hoxd12、Hoxd13 相关基因的表达差异,决定鸟类为什么只剩下了三根指骨。
从大拇指到小拇指,指骨序号依次为:1、2、3、4、5。
鸟类究竟丢失了哪两根指骨,一直有所争议。
有的研究者认为,和其它一些兽脚类一样,为 1、2、3。
也有的认为,化石形态上,更支持为 2、3、4(也即丢失了大拇指和小拇指)。
不过越来越多的研究支持第一种说法[9]。
也即鸟类继承了早期兽脚类的 1、2、3 指,但在 Hox 基因表达上发生位移,出现在了 2、3、4 的位置上[10]。

其实,胚胎发育早期,鸟类就已经是三根指骨。

也就是说,无论是漫长的演化过程,还是胚胎发育过程,三指在鸟类家族中都是比较保守的。
所有陆生动物大灭绝后,鸟类上肢将如何「反演」?
- 题主在描述中说的是「其它所有生物灭绝」,很显然这个假设鸟类也会灭绝。所以,这里的其它「生物」应该指的是「动物」,甚至有可能主要指的是「脊椎动物」。
每一次大灭绝后,都会造成大量的生态位真空,率先繁荣的都是植食性动物。
例如,合弓纲的基龙,主龙类的蜥脚亚目等。
今天的鸟类,纯食草生态位是比较少的,但依旧是有的。
例如,鸵鸟、大鹅、麝雉。
比较巧合的是,这三种鸟类都具有一些近鸟恐龙的“返祖”特征。
鸵鸟拥有强壮有力的双足,甚至可以当人的坐骑:

大鹅的嘴里再次发展出了牙齿:

麝雉的翅膀则再次发展出了爪子,尤其幼鸟的爪子非常突出:

在尚未学会飞行时,麝雉幼鸟可以在树枝上攀援。
这三种鸟类,哪怕在哺乳动物时代,都拥有植食生态位的一席之地。
所有其他动物灭绝之后,它们会率先获得辐射发展的机会。
当然,由于食物链的崩塌,一些杂食性鸟类,也有可能会很快成为专性植食鸟类,同时可能朝以上三个方向发展。
且由于陆生生态位的真空,将会有大量地面战斗能力很强的现代鸟类,因地面适应而最终放弃飞行。
鸵鸟作为古颚类,它们这一支可能会率先发展出和远亲恐鸟、象鸟相似的分支。
一些肉食性鸟,例如一些猛禽,在放弃飞行后,很有可能与大型植食性鸟类发生进化军备竞赛,从而也大型化,发展出类似泰坦鸟、恐鹤、骇鸟、冠恐鸟一样的掠食性新鳄类。

不过这一支鸟类前肢会非常保守,甚至退化。
大鹅和麝雉在其它动物都灭绝的基础上,同样会获得辐射发展的机会。
尤其是麝雉,它们拥有发达的嗉囊和下食道,有些类似于牛的反刍发酵消化能力。

麝雉的植食性消耗,本身就以牺牲飞行能力换来的。
没有地面掠食者后,它们将会很快适应地面。
辐射发展后,其中一支大概率也会再次发展出“牙齿”。
此时的它们,已经越来越接近始祖鸟的形态。
麝雉幼鸟刚出生时,指骨长度比例,非常接近始祖鸟[11]。


至于鸟类指骨节数的「反演」,在足够长的演化尺度,并不用怎么担心。
相比起手指的数目,指骨节数相对来说并没有那么保守。例如,同样是偶蹄目,座头鲸的中指和无名指骨都多达七节,而领航鲸的食指更是多达 10 节。
所以,已经有爪子以后,前肢再次趋同演化为近鸟龙形态,并不困难。
随着进入地面活动,并发生大型化,它们中的一支很有可能会接近镰刀龙的形态。
是的,镰刀龙其实是一种植食性恐龙。
他们锋利的三爪镰刀,其实是为了钩取树叶和防御天敌。

由于中小型地面掠食生态位、以及大型反刍植食性生态位的空缺,这类有抓植食鸟类,可能出现两个方向的分支:
一支发展为中小型掠食者,很有可能趋同演化为近驰龙动物。

另一支进一步巨型化,很有可能趋同演化出近霸王龙动物。
反刍植食性这一支,巨型化之后,则会朝着截然不同的方向发展。

早期恐龙就已经发展出了二足行走,巨型化后,多次发展出了四足形态,主要集中在鸟脚类和蜥脚类之中。
所以,这一支反刍植食鸟类巨型化后,同样会趋同演化成四足动物。
不过它们的形态很有可能既不同于蜥脚类巨型恐龙,也不同于鸟脚类巨型恐龙,而是同时兼有两种恐龙的特征。

或许,应该叫做鸟脚蜥臀恐龙。
很有可能,经过长达一亿多年的时间,鸟类会再会恢复恐龙时代的荣光。
但它们并不是复制恐龙时代。
它们的生理特征永远不可能和过去的恐龙相同。一切只是在它们现在特征的基础上,发生趋同进化。
- 举个例子,就能明白,为什么无法完全复制:
鸟类大约有 2 万个基因,约 10 亿碱基对。
这些基因都是随机突变的,偶尔有一些基因可能恰好突变成接近祖先,但更多的基因其实突变得越来越远。
要做到真正的完全返祖,不仅需要定向突变,而且需要约束其它的基因不突变。
实际是全部的基因都需要定向控制。
即便我们认为每个基因的有效突变(不影响存活和繁殖)是 10 次,仅仅保证一个基因的完全定向返祖,概率也低到 0.1^20000,这在数学上就已经约等于 0 了。
更不用说多基因了。
所以,真正「返祖」是不可能在事实上发生的。
在比较长尺度演化上的相似性,其实都是趋同演化。
生物演化史上,只能开出两朵相似的花,而不会开出一模一样的花。
但至少,鸟类最终会创造一个相似的恐龙时代,这是大概率会发生的。
接下来的预测,发生的可能性则会更低一些。
例如,再次发展出五指。
由于鸟类的三指特征是比较保守的,要再次出现五指,需要更大的演化压力。
其实,突变出更多的手指并不难,例如人类就经常出现多指情况。


重点是,这里的多指特征要具有普遍性的优势,使得种群发展强大。
在专性适应上,攀援是五指的最大优势。
然而对于后鸟类时代来说,飞鸟生态位是长期存在的。
是否有一支彻底失去飞行的地面鸟类,能够面对残酷生境压力,从零开始发展出五指攀援,具有非常大的悬念。
因为,这不仅仅涉及到五指的再次出现,还涉及到尾巴的退化过程。
主龙这一支,前肢总是倾向于退化或是特化,其实主要还是因为尾巴十分发达。

它们的尾股肌系统非常的强壮,不仅提供动力,还使得整个身体的重心向后。
这也影响了它们脊椎的弯曲方向。

除非后鸟类时代的动物,有一支小型化后,发生尾巴退化的同时,再次发展出了五指。
这样,无论是脊椎、还是前肢,都可能朝着攀援形态发展。
不过需要趋同演化的特征多了,发生的概率就会更低。
所以并不能保证五指的后鸟类动物一定会出现。
当然,如果五指真的能够再次出现,并且发展壮大。
也有一定可能性,趋同演化出类哺乳动物生态位后鸟类动物。
由于没有了发达的尾巴,趋同的偶蹄目、奇蹄目、食肉目等后鸟类动物,也同样能够发展出来。
在海洋动物没有灭绝的基础上,强势的后鸟类“恐龙”时代,是否会有主龙强势下海,也是未知数。
但能下海成功,就一定会鳍化。
相比起五指「反演」的高难度,五指后的蹄化、鳍化、兽化,在生态位充足时,会顺理成章的发生。

当然,这些动物更有可能是卵生的,毕竟要同时趋同演化改变尿酸等代谢系统,演化出来的概率又大大降低了。
至于最后能再次创造文明的后鸟类动物,大概率也是解放了前肢,强化了灵活性的一支。
会是近伤齿龙的一支获得最后的成功,还是近灵长类的一支获得最后的成功,或许都是完全未知的了。
但无论怎么样,文明是可能再次出现的。
我们不妨称之为 Birdman 文明。